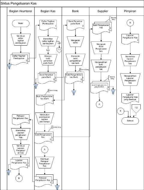
1. Sistem Pengeluaran kas
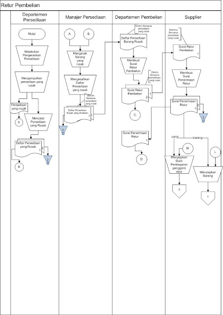
2. Retur pembelian
Pengeluaran kas
bagian-bagian yang terdapat dalam pengeluaran kas :
Bagian
Akuntansi :
1. Membuat daftar tagihan pembayaran
2. Menyerahkan ke bagian kas
3. Membuat laporan pengeluaran kas
Bagian Kas :
1. Memeriksa daftar tagihan
2. Mengisi surat penarikan (kalau pake kas)
3. Menyerahkan surat penarikan ke bank
4. Melakukan pembayaran ke bagian supplier
5. Membuat rekapan pengeluaran kas dan menyerahkan ke bagian akuntansi
4. Melakukan pembayaran ke bagian supplier
5. Membuat rekapan pengeluaran kas dan menyerahkan ke bagian akuntansi
Bagian Bank :
1. Menerima surat penarikan
2. Mengecek saldo
3. Memberikan uang kas
4. Mencatat penarikan
5. Membuat rekening koran
Bagian Pimpinan :
1. Memeriksa laporan pengeluaran kas dan mengesahkan
Bagian Supplier:
1. Menerima bukti pembayaran beserta uangRetur Pembelian
Pada retur pembelian terdapat bagian - bagian :
Bagian Persediaan :
1. Melakukan pengecekan persediaan
2. Mengumpulkan persediaan yang rusak
3. Mencatat persediaan yang rusak
4. Melakukan pengecekan
5. Membuat laporan penerimaan penggantian barang
Bagian Persediaan :
1. Mengecek barang yang rusak
2. Mengesahkan daftar persediaan yang rusak
3. Memeriksa laporan penerimaan penggantian barang
Bagian Pembelian :
1. Membuat surat retur pembelian
Bagian Supplier :
1. Membuat surat penerimaan retur
2. Menyiapkan bukti pembayaran pengganti retur
3. Menyiapkan barang yang di jual
4. Menyiapkan bukti pengembalian barang
Bagian Penerimaan :
1. Mengecek barang
2. Mengesahkan bukti penggantian barang retur
3. Melakukan pemindahan barang
4. Melakukan pengecekan bukti barang
5. Membuat laporan pencatatan penerimaan kas
Bagian Akuntansi :
1. Membuat laporan catatan persediaan
2. Melakukan pengecekan laporan penerimaan kas
3. Membuat laporan penerimaan kas dan penyetoran ke bank
Bagian Pimpinan :
1. Mengesahkan laporan catatan persediaan
2. Mengecek laporan penerimaan kas dan penyetoran ke
bank
Bagian Bank :
1. Membuat bukti penyetoran






postingan yg cukup membantu...(y)
BalasHapusberbagi join yu di http://dakobar.blogspot.com/